| 索 引 号 | 640323022/2023-00223 | 发文时间 | 2023-02-10 |
| 发布机构 | 盐池县乡村振兴局 | 文 号 | |
| 公开方式 | 主动公开 | 有效性 | 有效 |
| 标 题: | 巩固拓展脱贫攻坚成果同乡村振兴有效衔接政策要点摘编 | ||
目录
1.党的二十大对全面推进乡村振兴的安排部署
2.自治区第十三次党代会对乡村振兴的安排部署
3.塞上乡村乐园重点任务
4.脱贫攻坚精神
5.乡村振兴20字方针
6.“五大振兴”
7.乡村振兴重点帮扶县
(1)国家乡村振兴重点帮扶县
(2)自治区乡村振兴重点帮扶县
(3)责任主体
(4)支持政策
8.“三个转向”
9.“四个衔接”
10.“四项机制”
11.“六个到村”
12.领导干部“四个走遍”包抓机制
13.自治区省级领导包抓重点县(区)清单
14.自治区省级领导包抓重点村(社区)清单
15.“三红”人员
16.巩固拓展脱贫攻坚成果的“底线”任务
17.“两个高于”目标
18.“八必访”
19.基层党建“六项行动”
20.“四议两公开”
21.防返贫动态监测帮扶
(1)监测范围
(2)监测对象
(3)监测对象认定条件
(4)监测对象认定程序
(5)监测对象认定负面清单
(6)监测对象风险消除
(7)收入测算周期
(8)收入测算方法
22.“村村享”平台
23.残疾人“两项补贴”
24.残疾人“1+5”专项行动
25.“9+1”专项提升
26.红寺堡区创建全国易地搬迁移民致富提升示范区“10项示范工程”
27.现代农业三大体系
28.“六新六特六优”产业
29.家庭牧场“50·300”模式
30.高效节水农业“三个百万亩”工程
31.农产品支持政策
32.特色产业发展支持政策
33.消费帮扶重点任务
34.打好“就业收入扩增战”的若干措施
(1)就业帮扶载体支持政策
(2)转移就业相关政策
(3)就业职业技能培训相关政策
(4)自主创业支持政策
(5)公益性岗位政策
(6)“两后生”职业培训政策
35.高校毕业生服务基层相关政策
36.帮扶车间认定条件
37.实施“以工代赈”工程项目的八大重点领域
38.“百千万”工程
39.闽宁协作
(1)“三个重点”
(2)“三个转变”
(3)责任主体
(4)福建飞毛腿技师学院“1+1+1”模式
(5)闽宁两省区县(区)帮扶结对关系情况表
40.中央定点帮扶清单
41.“万企兴万村”行动内容
42.教育帮扶相关政策措施
(1)“六类”生资助标准
(2)学前教育“一免一补”资助政策
(3)“雨露计划”
(4)高职学费减免政策
(5)燕宝慈善基金会资助政策
43.健康帮扶若干政策措施
(1)健康水平提升“十大工程”
(2)三重制度保障
①基本医疗保险
②大病保险
③医疗救助
44.城乡居民养老保险政策
45.乡村振兴健康保
(1)意外伤害保险
(2)大病补充医疗保险及和意外伤害医疗保险
46.“四项”社会救助保障标准
47.农村低收入人口
(1)范围
(2)信息采集方式
(3)常态化救助方式
①最低生活保障
②“单人保”政策
③特困人员救助供养
(4)其他救助方式
①临时救助(急难社会救助)
②综合社会救助
③服务类社会救助
④慈善救助
48.应对疫情灾情影响持续巩固拓展脱贫攻坚成果若干措施
49.困难群众医疗保障13条政策措施
50.困难群众基本生活保障的若干措施
51.进一步促进农民增收13条政策措施
52.农业保险保费补贴
53.农村低收入群体等重点对象住房安全保障
(1)保障对象
(2)保障方式
①改造方式
②补助标准
54.“一河两域三区”水利保障格局
55.扶贫项目资产
(1)管理范围
(2)确权要求
(3)确权主体
(4)确权登记程序
56.项目库
(1)调整优化入库项目
(2)入库项目范围
(3)入库程序
57.年度项目计划
58.项目资金支付
59.衔接资金
(1)使用范围
(2)支持产业发展比重
(3)项目审批权限
(4)绩效评价及考核的内容
60.中央及自治区纳入整合试点范围资金
61.脱贫人口小额信贷
(1)贴息政策
(2)贷款条件
62.“631”评级授信模型
63.“富民贷”
64.乡村振兴基金
(1)设立主体
(2)类型
①融资担保基金
②贷款风险补偿基金
③投资基金
(3)支持对象
(4)用途
65.乡村建设“183”行动
66.农村改厕“4+4+4”全过程管控体系
67.乡村“四旁”“三地”
68.“五清一绿一改”
69.“门前三包”制度
70.农村人居环境“一改三治”
71.“两次六分、四级联动”垃圾分类处理模式
72.土地出让收入用于农业农村比例
73.农村移风易俗治理重点任务
74.“55124”村级议事制度
75.乡村干部“三优”政策
76.行政村分类
77.驻村第一书记和工作队
(1)选派分类定村和原则
(2)主要职责任务
78.推进乡村人才振兴“六大人才培育”工程
79.乡村卫生健康人才队伍建设
80.干部乡村振兴能力培训政策
81.软弱涣散村党组织“四个一”措施
82.2022年度巩固拓展脱贫攻坚成果同乡村振兴有效衔接考核评估
(1)巩固脱贫成果后评估
(2)东西部协作考核评价
(3)中央单位定点帮扶工作成效考核评价
1.党的二十大对全面推进乡村振兴的安排部署:全面建设社会主义现代化国家,最艰巨最繁重的任务仍然在农村。坚持农业农村优先发展,坚持城乡融合发展,畅通城乡要素流动。加快建设农业强国,扎实推动乡村产业、人才、文化、生态、组织振兴。全方位夯实粮食安全根基,全面落实粮食安全党政同责,牢牢守住十八亿亩耕地红线,逐步把永久基本农田全部建成高标准农田,深入实施种业振兴行动,强化农业科技和装备支撑,健全种粮农民收益保障机制和主产区利益补偿机制,确保中国人的饭碗牢牢端在自己手中。树立大食物观,发展设施农业,构建多元化食物供给体系。发展乡村特色产业,拓宽农民增收致富渠道。巩固拓展脱贫攻坚成果,增强脱贫地区和脱贫群众内生发展动力。统筹乡村基础设施和公共服务布局,建设宜居宜业和美乡村。巩固和完善农村基本经营制度,发展新型农村集体经济,发展新型农业经营主体和社会化服务,发展农业适度规模经营。深化农村土地制度改革,赋予农民更加充分的财产权益。保障进城落户农民合法土地权益,鼓励依法自愿有偿转让。完善农业支持保护制度,健全农村金融服务体系。
2.自治区第十三次党代会对乡村振兴的安排部署:加快建设乡村全面振兴样板区(“三区建设”之一)。聚焦产业兴旺、生态宜居、乡风文明、治理有效、生活富裕的总要求,在巩固拓展脱贫攻坚成果的基础上,以增加农民群众收入为目的,以加快农村发展为主攻方向,推进乡村产业、人才、文化、生态、组织“五大振兴”,推动乡村振兴走在西部前列。
打造塞上乡村乐园(“九大支撑”重点任务中的第六项)。建设现代化美丽新宁夏,农民不能缺席、乡村不能掉队、农业不能滞后。要把乡村建设摆在美丽新宁夏建设的重要位置,扎实推动巩固拓展脱贫攻坚成果同乡村振兴有效衔接,实现农业强、农村美、农民富,绘就塞上“富春山居图”。夯实农业发展基础,深入实施“藏粮于地、藏粮于技”战略,落实粮食安全和耕地保护党政同责,坚决遏制耕地“非农化”、基本农田“非粮化”,推进高标准农田建设,大力发展高效节水农业,推进农业绿色、优质、安全发展。强化农业科技和装备支撑,实施现代种业振兴行动,大力发展农产品精深加工,培育壮大新型农业经营主体,创建国家农业绿色发展先行区。实施乡村建设行动,统筹县域城镇和乡村规划管理,提升乡村水电路气讯网保障能力,深入实施综合服务设施、农房质量安全、人居环境整治、农村饮水安全、基本公共服务等提升工程,发展壮大村级集体经济,加强农村精神文明建设,持续提升乡村治理水平。巩固拓展脱贫攻坚成果,严格落实“四个不摘”要求,健全防止返贫动态监测和帮扶、脱贫群众稳定增收长效机制,深化拓展闽宁协作、定点帮扶、社会帮扶,加大对乡村振兴重点帮扶县支持力度,突出解决好移民产业、就业和社会融入三件事,支持红寺堡区创建全国易地搬迁移民致富提升示范区,坚决守住不发生规模性返贫的底线。居民收入、移民致富、教育质量、健康水平、文明素养、城乡面貌“六大提升行动”取得重大进展,脱贫群众收入增长高于农村居民。
3.塞上乡村乐园重点任务:稳步提升粮食和重要农产品保障水平,切实加强耕地保护和建设,持续推进高标准农田建设,深入实施高效节水农业“三个百万亩”工程,不断强化农业科技和装备支撑,加快推进农业绿色发展,推动农村一二三产业融合发展(注重培育“酒庄旅游”“食品制造工艺体验”“农业公园”“电商快递”等新业态新模式), 培育壮大多元化新型农业经营主体(如农民专业合作社、龙头企业、家庭农场等),科学编制村庄规划,加强农村路网建设(实现常住人口20户以上具备条件自然村全部通硬化路),巩固提升农村用水安全保障能力,不断提升农村住房安全水平,持续改善农村人居环境,全面提升农村基本公共服务水平,发展壮大新型农村集体经济,加强和改进乡村治理,加大乡村振兴重点帮扶地区支持力度,深化拓展闽宁协作、定点帮扶、驻村帮扶、社会帮扶,促进农民收入持续稳定增长。
4.脱贫攻坚精神:上下同心、尽锐出战、精准务实、开拓创新、攻坚克难、不负人民。
5.乡村振兴20字方针:产业兴旺、生态宜居、乡风文明、治理有效、生活富裕。
6.“五大振兴”:产业振兴、人才振兴、文化振兴、生态振兴、组织振兴。
7.乡村振兴重点帮扶县:
(1)国家乡村振兴重点帮扶县(5个):原州区、西吉县、海原县、同心县、红寺堡区。
(2)自治区乡村振兴重点帮扶县(4个):盐池县、隆德县、泾源县、彭阳县。
(3)责任主体:主要是国家、自治区乡村振兴重点帮扶县。
(4)支持政策:国家、自治区乡村振兴重点帮扶县加快发展,明确了全部适用国家乡村振兴重点帮扶县16个方面101个政策措施点,其中83个政策措施点适用自治区乡村振兴重点帮扶县,分别在财政(2021-2023年在8个脱贫县<原国家扶贫开发工作重点县>延续统筹整合使用财政涉农资金试点政策,2024-2025年调整至国家乡村振兴重点帮扶县实施;原则上纳入整合试点范围各项中央财政涉农资金当年安排8个脱贫县的资金县均投入规模不低于其他县的县均投入规模)、金融(力争银行机构在乡村振兴重点帮扶县乡镇一级基本实现全覆盖;过渡期内,力争国家开发银行、农业发展银行和国有商业银行每年为全部国家乡村振兴重点帮扶县各项贷款平均增速高于本机构各项贷款平均增速)、土地(支持国家乡村振兴重点帮扶县城乡建设用地增减挂钩节余指标跨省域调剂使用;过渡期内,为乡村振兴重点帮扶县每年每县安排新增建设用地计划指标600亩)、人才、项目(支持建设红寺堡、盐池等百万千瓦级光伏基地和平价风电基地)、生态、闽宁协作、社会帮扶、产业、就业、基础设施、公共服务、残疾人保障、社会救助兜底服务、示范创建(每县每年支持10—15个村开展示范创建)、巩固“三保障”和饮水安全成果等方面给予差异化帮扶支持,政策执行期限截止2025年12月31日。
“万企兴万村”行动倾斜支持乡村振兴重点帮扶县,“十四五”期间,通过东西部协作对接、省内民营企业对接两种方式,力争实现民营企业与5个国家级乡村振兴重点帮扶县、4个自治区级乡村振兴重点帮扶县、永宁县(闽宁镇)的对接全覆盖,即力争实现每个国家乡村振兴重点帮扶县、永宁县(闽宁镇)至少有5个福建省民营企业参与帮扶,力争实现每个国家乡村振兴重点帮扶县至少有3个、自治区级乡村振兴重点帮扶县至少有2个、永宁县(闽宁镇)至少有1个自治区民营企业帮扶。
8.“三个转向”:工作对象转向所有农牧民,工作任务转向“五个振兴”,工作举措转向促进乡村发展。
9.“四个衔接”:目标衔接、政策衔接、力量衔接、工作衔接。
10.“四项机制”:监测机制、帮扶机制、责任机制、考核机制。
11.“六个到村”:规划到村、产业到村、任务到村、示范到村、联系到村、考核到村。
12.领导干部“四个走遍”包抓机制:一个任期内,市委书记走遍所辖乡镇,县委书记走遍所辖行政村,乡镇党委书记走遍所属的自然村和困难户,乡镇干部走遍分片包村的农户。
13.自治区省级领导包抓重点县(区)清单:
序号 | 调整后的包抓关系 | 原包抓责任单位 | |
重点县(区) | 调整后包抓领导 | ||
1 | 红寺堡区 | 梁言顺赵永清王正升 | 自治区发展改革委 自治区乡村振兴局 |
2 | 海原县 | 张雨浦王和山 | 自治区农业农村厅 |
3 | 同心县 | 崔波买彦州 | 自治区水利厅 |
4 | 西吉县 | 陈雍白尚成 | 自治区财政厅 |
5 | 盐池县 | 艾俊涛冯志强 | 自治区人力资源社会保障厅 |
6 | 原州区 | 雷东生董玲 | 自治区自然资源厅 |
7 | 彭阳县 | 李金科王紫云 | 自治区民政厅 |
8 | 隆德县 | 石岱王道席 | 自治区党委组织部 |
9 | 泾源县 | 马汉成吴秀章 | 自治区工业和信息化厅 |
10 | 沙坡头区 | 陈春平杨东 | 自治区农业农村厅 |
11 | 永宁县 | 赵旭辉刘可为 | 自治区住房城乡建设厅 |
12 | 中宁县 | 王刚杨玉经 | 自治区水利厅 |
14.自治区省级领导包抓重点村(社区)清单:
序号 | 县(区) | 重点村(社区) | 村(社区)调整情况 | 调整后的包抓领导 | 包抓责任单位 |
1 | 永宁县 | 闽宁镇福宁村 | 调入 | 梁言顺 | 自治区乡村振兴局 |
2 | 西夏区 | 怀远路街道富宁村 | 未变 | 张雨浦 | 自治区住房城乡建设厅 |
3 | 中宁县 | 喊叫水乡康湾新村 | 未变 | 崔波 | 自治区水利厅 |
4 | 大武口区 | 星海镇隆惠村 | 未变 | 陈雍 | 自治区乡村振兴局 自治区农业农村厅 |
5 | 灵武市 | 城区镇河塔社区 | 未变 | 艾俊涛 | 自治区人力资源 社会保障厅 |
6 | 青铜峡市 | 邵岗镇甘城子村 | 未变 | 雷东生 | 自治区自然资源厅 |
7 | 贺兰县 | 南梁台子隆源村 | 未变 | 李金科 | 自治区民政厅 |
8 | 沙坡头区 | 宣和镇海和村 | 未变 | 石岱 | 自治区党委组织部 |
9 | 利通区 | 扁担沟镇渔光湖村 | 接续 | 马汉成 | 自治区财政厅 |
10 | 惠农区 | 燕子墩乡海燕村 | 未变 | 陈春平 | 自治区农业农村厅 |
11 | 中宁县 | 恩和镇红梧村 | 接续 | 买彦州 | 自治区民政厅 |
12 | 金凤区 | 良田镇金星村 | 调入 | 赵旭辉 | 银川市财政局 (自治区农业农村厅) |
13 | 青铜峡市 | 邵岗镇同乐村 | 接续 | 王刚 | 自治区人力资源 社会保障厅 |
14 | 贺兰县 | 洪广镇广荣村 | 接续 | 白尚成 | 自治区自然资源厅 |
15 | 红寺堡区 | 新庄集乡红川村 | 未变 | 赵永清 | 自治区发展改革委 |
16 | 平罗县 | 红崖子乡红翔新村 | 未变 | 王和山 | 自治区水利厅 |
17 | 兴庆区 | 掌政镇新创家园 | 未变 | 刘可为 | 自治区住房城乡建设厅 |
18 | 惠农区 | 育才路街道银河苑社区 | 未变 | 杨东 | 自治区财政厅 |
19 | 中宁县 | 徐套乡徐套村 | 未变 | 吴秀章 | 自治区工业和信息化厅 |
20 | 惠农区 | 红果子镇长城社区 | 未变 | 王道席 | 自治区党委组织部 |
15.“三红”人员:在乡退伍红军老战士、在乡西路军红军老战士、红军失散人员。
16.巩固拓展脱贫攻坚成果的“底线”任务:不发生规模性返贫。
17.“两个高于”目标:脱贫群众收入增速高于当地农民收入增速,脱贫地区农民收入增速高于全国农民收入增速。
18.“八必访”:家庭人均纯收入较低和明显减少特别是收入在当地监测范围内的家庭必访、大病重病患者或负担较重的慢性病患者家庭必访、分散供养特困人员特别是单人户等特殊困难家庭必访、农村低保对象特别是新识别和申请低保的家庭必访、农村残疾人家庭特别是新致残和重度残疾人家庭必访、多子女特别是非义务教育阶段在读子女较多的家庭必访、务工收入占比高且务工时间不稳定的家庭必访、遭遇重大变故和自然灾害的家庭必访。
19.基层党建“六项行动”:实施习近平新时代中国特色社会主义思想入脑入心、党建引领发展、党建制度落实落地、强化基础保障、党建优化提升、立标杆作表率六项行动。
20.“四议两公开”:指村党组织领导下对村级事务进行民主决策的一套基本工作程序。“四议”是指村党组织提议、村“两委”会议商议、党员大会审议、村民代表会议或村民会议决议;“两公开”是指决议公开、实施结果公开。
21.防返贫动态监测帮扶:
(1)监测范围:以脱贫攻坚期国家扶贫标准的1.5倍为底线,结合自治区物价指数变化、农村居民人均可支配收入增幅和农村低保标准,2022年自治区参考值7000元。监测范围调整后原来识别纳入的监测对象不作调整,按照“老人老办法、新人新办法”执行。确定监测对象不得设置规模限制,要将符合条件的农户全部纳入监测帮扶,防止应纳未纳、“体外循环”。
(2)监测对象。以农村家庭为单位,监测脱贫不稳定户、边缘易致贫户,以及因病因灾因意外事故等刚性支出较大或收入大幅缩减导致基本生活出现严重困难户。
(3)监测对象认定条件:脱贫不稳定户应当至少具备下列条件之一:因大病重病(以医疗机构确诊为准)、因灾、因突发事件(重大变故、疫情影响)、家庭主要劳动力因残完全或部分丧失劳动力、因经营亏损(产业失败)等引发的刚性支出较大超过上年度收入或收入大幅缩减的,且持续巩固“两不愁三保障”存在风险。边缘易致贫户应当至少具备下列条件之一:家庭成员患大病重病或长期慢性病按合规分级诊疗个人自费开支较大的,家庭供养2个及以上全日制普通高校在校生(含高职学生)享受助学政策后常规开支较大的,家庭遇到重大灾害、突发事件(意外事故、疫情影响),家庭主要劳动力因残完全或部分丧失劳动力等引发的刚性支出较大超过上年度收入或收入大幅缩减的,且稳定实现“两不愁三保障”存在风险。突发严重困难户:收入高于监测值或家庭条件好于脱贫不稳定户、边缘易致贫户一般水平,但因病因灾因意外事故等,刚性支出较大或收入大幅缩减,导致基本生活出现严重困难且存在致贫风险。
(4)监测对象认定程序:一是农户自主申报。农户通过填写纸质申请书、拨打12317电话、防返贫APP软件三种方式申报,并承诺授权查询家庭情况。二是基层干部排查。县乡两级每月组织乡村干部、第一书记、驻村工作队员、网格员等开展常态化“四查四补”、集中大排查、预警筛查和进村入户核查农户申报情况,实地排查符合条件的监测对象。三是部门筛查预警。卫生健康、医疗保障、民政、住建、教育、残联等行业部门原则上每季度一次,筛查本行业领域的预警对象并反馈县乡村核查。从农户申报、干部排查、部门预警等途径最早发现风险线索之日起,到完成监测对象识别认定,一般不超过15天,其中乡村接到预警信息后2日内完成入户核实,村内公示不少于5天(不得公开农户身份证件号码、手机号、银行账号、健康状况等敏感信息)。
防返贫监测对象认定程序流程图
(5)监测对象认定负面清单:

有下列情形之一的,不纳入监测范围:对存在虚报家庭开支、隐瞒家庭资产财产、自费出国、高消费等情况的;单人户、老人户但其直系亲属家庭条件好的;过度医疗治疗、超范围使用报销名录范围之外营养类药物、进口类药物和进口类材料的;民主评议或公示过程中群众意见较大且当事人不能提供佐证的;存在违法行为及其家属故意行为造成伤害的、不按规定使用政策补贴的、其它不符合国家法律规定和相关政策的。
(6)监测对象风险消除:对返贫致贫风险已稳定消除(含除风险自然消除外,收入持续稳定原则上不少于半年)的对象,当年收入超过监测范围值10%以上且“两不愁三保障”持续巩固的监测对象,按照“村级入户核实、村民代表评议公示,乡级综合研判、乡镇会议审核公示,县级信息筛查抽验、专题会议审定公告”的程序消除风险,在全国信息系统中录入完善帮扶措施数据后标注“风险消除”。对无劳动能力的,落实社会保障措施后,暂不标注“风险消除”,持续跟踪监测。
(7)监测对象收入测算周期:监测对象年收入以人均纯收入计算,年度动态管理的计算周期执行上年10月1日至本年9月30日。新识别监测对象首次测算年收入以识别当月向上年同期推算1周年计算,消除风险的监测对象测算年收入以消除风险当月向上年同期推算1周年计算。同时,沿用脱贫攻坚期计算建档立卡贫困人口收入的口径方法,农村基本养老金、低保金等应计入家庭收入。
(8)农户收入测算方法:
人均纯收入=家庭纯收入÷共同生活人口数
家庭纯收入=家庭年总收入-生产经营性支出
家庭年总收入=生产经营性收入+工资性收入+财产性收入+转移性收入
其中,生产经营性收入主要指农户以家庭为生产经营单位,通过生产经营活动取得的收入。分为农业、林业、牧业、渔业、工业、建筑业以及第三产业。工资性收入主要指调查年度该户所有人外出务工的所有工资收入。公益岗位、护林员、网格员、巡河员、防疫员等工资均为工资性收入。财产性收入指通过资本、技术和管理等要索参与社会生产和生活活动所产生的收入。即家庭拥有的动产(如银行存款、有价证券)和不动产(如房屋、车辆、收藏品等)所获得的收入。包括出让财产使用权所获得的利息、租金、专利收入;财产营运所获得的红利收入、财产增值收益等。还包括土地流转所得。转移性收入指国家、单位、社会团体对居民家庭的各种转移支付和居民家庭间的收入转移。包括计划生育补贴、低保金、特困供养金、养老保险金、生态补偿金,还包括政府、非行政事业单位、社会团体对农户转移的退休金、社会救济和补助、救灾款、经常性捐赠和赔偿等;住户之间的赡养收入、经常性捐赠和赔偿以及本村在外工作的本住户非常住成员寄回带回的收入等。生产经营性支出:主要指农户以家庭为生产经营单位,通过生产经营活动的支出。包括家庭经营费用支出、生产性固定资产折旧,税金和上交承包费用等。家庭经营费用支出包括:购买种籽、化肥、小农机具支出和排灌费、支付生产工人的工资、水电费等。生产性固定资产折旧费一般按资产总值的10%计算。
22.“村村享”平台:中国电信利用“云网”优势自主研发的“数字乡村”综合信息服务平台,具有“智慧党建”“应急指挥”“精准扶贫”“政务公开”“便民服务”“乡村特色”六大功能。
23.残疾人“两项补贴”:困难残疾人生活补贴和重度残疾人护理补贴,困难残疾人生活补贴标准为每人每月110元,重度残疾人护理补贴标准为每人每月120元。
24.残疾人“1+5”专项行动:“1”即建立残疾人返贫动态监测帮扶机制;“5”即实施残疾人兜底保障水平、公共服务能力、精准就业、社会融入、组织治理能力5项提升行动。
25.“9+1”专项提升:通过加大产业扶持力度、精准落实就业帮扶、补齐基础设施短板、全面提升公共服务水平、改善优化人居环境、健全完善保障体系、依法加强基层治理、推进精神文明建设、推进解决自主迁徙居民问题,创建全国易地搬迁移民致富提升示范区。
26.红寺堡区创建全国易地搬迁移民致富提升示范区“10项示范工程”:特色农业提质增效示范工程、清洁能源综合利用示范工程、文化旅游体验示范工程、基础设施提升和环境整治示范工程、水资源优化高效示范工程、就业创业富民增收示范工程、基本公共服务改善示范工程、生态保护修复治理示范工程、移民社会融入示范工程、党建强基示范工程。
27.现代农业三大体系:指产业体系,生产体系,经营体系。其中,产业体系主要是对农业产业的结构进行优化调整,发展新的产业,打造全产业链。生产体系主要是在生产过程中利用先进的科学技术,提高农业的机械化、科技化、信息化水平。经营体系主要是发展适度的规模经营,培育新型职业农民和新型经营主体。
28.“六新六特六优”产业:“六新”产业包括新型材料、清洁能源、装备制造、数字信息、现代化工、轻工纺织等产业,“六特”产业包括葡萄酒、枸杞、牛奶、肉牛、滩羊、冷凉蔬菜等产业,“六优”产业包括文化旅游、现代物流、现代金融、健康养老、电子商务、会展博览等产业。
29.家庭牧场“50·300”模式:鼓励有养殖意愿的每个家庭至少养殖50头以上肉牛、300只以上肉羊或滩羊。
30.高效节水农业“三个百万亩”工程:北部引黄灌区重点实施“黄河水+蓄水池+滴灌〔喷灌〕”、“机井+滴灌〔喷灌〕”工程,发展深度节水农业100万亩;中部干旱带重点实施“黄河水+蓄水池+滴灌”工程,大力推广“马儿庄模式”,推动灌溉自动化、管理智能化、服务便捷化,发展高效节水农业100万亩;南部山区重点实施“黄河水+调蓄水池+滴灌”、“水库水+高位蓄水池+滴灌”、“机井+滴灌〔喷灌〕”工程,发展高效补灌农业100万亩。
31.农产品支持政策:对农业农村部认定的国家现代农业全产业链标准示范基地,给予以奖代补资金100万元;经自治区认定的加工园区、集聚区每年给予以奖代补资金500万元,连续补助3年;对新认定的农业产业化国家级、自治区级重点龙头企业,分别一次性给予以奖代补资金50万元、10万元;对自治区认定的四星级绿色食品加工企业,一次性给予以奖代补资金50万元;企业与高校、科研院所联合创建科技创新平台,首次通过国家级、自治区级企业技术中心认定的,分别一次性给予以奖代补资金200万元、100万元;每年择优评选一批企业品牌、产品品牌,分别一次性给予以奖代补资金10万元、5万元;对绿色食品、有机农产品、地理标志保护产品,给予检测、认证费用50%的补助;对制修订国际标准、国家标准、行业标准的农产品加工企业及社会团体,每项标准分别一次性给予以奖代补资金50万元、30万元、20万元。
实施特色优质农产品“走进大中城市”行动,支持企业和各类经营主体在国内一、二线城市和主要消费目的地建设外销窗口,按照销售额给予80万元—100万元资金补贴。统筹资金支持企业、新型农业经营主体通过知名电商平台或自建自营电商平台外销宁夏特色农产品,年销售额3000万元(含)以上的,按销售额5‰进行奖励,最高不超过100万元。对入驻优质电商平台且网络销售额突破500万元的农产品加工企业,对其线上销售产品按0.5元/单标准给予补助,单个经营主体每年补助最高不超过5万元。
32.特色产业发展支持政策:“十四五”时期,脱贫县(区)用于支持农业特色产业发展的资金规模占比不得低于下达资金总规模的50%,并逐年提高用于特色产业发展的资金占比,重点用于改善农业生产条件和乡村产业发展。脱贫县(区)在县乡级国土空间规划编制中安排不少于10%的建设用地指标,重点保障产业发展用地,在乡镇国土空间规划和村规划编制中预留不超过5%的建设用地机动指标,保障零星分散的乡村旅游设施等用地。非脱贫县(区)易地扶贫搬迁安置区特色产业可持续发展参照执行。
33.消费帮扶重点任务:强化定向采购帮扶,加强闽宁协作帮扶,鼓励社会力量参与帮扶,提升农产品冷链物流服务水平,提升农产品流通服务水平,提升农产品产销服务水平,提升脱贫地区电商服务水平,强化农产品滞销监测预警,建立农产品滞销应急处置机制,推动农产品规模化发展,推进农业全程标准化,提升农产品质量安全水平,提升农产品品牌管理服务能力,大力培育乡村特色文化产业,大力发展乡村休闲旅游业。
34.打好“就业收入扩增战”的若干措施:
(1)就业帮扶载体支持政策:新招用就业困难人员、离校2年内未就业高校毕业生、供给侧结构性改革中化解过剩产能企业职工、脱贫人口、农村低收入人口、移民搬迁群众,签订6个月以上劳动合同并缴纳社会保险的中小微企业、民办非企业单位、社会团体、就业帮扶车间等就业载体,给予一次性就业补贴。补贴标准按单位实际缴费部分不超过1年的社会保险补贴计算。对就业帮扶车间再按照吸纳就业人数给予资金补贴,补贴标准为:吸纳11人至20人的一次性补贴2万元,吸纳21人至30人的3万元,吸纳31人至100人的6万元,吸纳100人以上的10万元。中小微企业招用高校毕业生并签订1年以上劳动合同、依法缴纳社会保险费的,3年内按实际招用人数每人每年7800元标准扣减相关税费。
(2)转移就业相关政策:对组织农村转移劳动力在企业稳定就业6个月以上的,按每人200元标准给予劳务中介组织、劳务经纪人就业创业服务补贴。对脱贫人口、农村低收入人口、移民搬迁群众,外出务工稳定就业6个月以上并签订劳动合同、缴纳社会保险的,每人每年享受一次性交通补贴(区内跨县就业的200元,跨省就业的800元)。对符合条件的赴闽务工和顶岗实习的宁夏籍脱贫人口给予1500元交通补助、6000元跨省就业奖补;符合条件的社会力量(经营性人力资源服务机构、技工院校)将宁夏籍脱贫人口输入到福建省的,可按每人4000元标准申领补助(补助经费按闽宁合作协议由福建省相关地市支付)。对认定为国家、自治区转移就业示范县的,分别给予150万元、100万元奖励。对驻外劳务工作站,各地可根据其工作量、工作绩效等给予不超过5万元的工作补贴。
各级政府投资建设的重大工程、以工代赈项目优先吸纳本地农村劳动力就业,严格按照不低于中央资金15%的比例发放劳务报酬。
(3)就业职业技能培训相关政策:开展职工岗位技能提升培训,对取得初级工、中级工证书的,按照每人1100-1800元的标准给予企业培训补贴;对取得高级工、技师、高级技师的,按照每人3000-5000元的标准给予企业培训补贴。就业重点群体参加“订单式、定岗式、定向式”培训,取得培训合格证书、职业资格证书(五、四级)、职业技能等级证书(五、四级)的,按规定给予800-1700元补贴;就业重点群体自主选择培训机构,先行垫付培训费用,取得职业资格证书(职业技能等级证书)初级(五级)、中级(四级)、高级(三级)的,按规定给予1100元、1500元、3000元补贴。对依法足额缴纳失业保险1年以上的企业在职职工、领取失业保险金人员,取得职业资格证书或职业技能等级证书且符合相关条件的,分别给予1000元、1500元、2000元技术技能提升补贴。政策执行至2022年底。支持企业开展高技能人才培训,力争2022年培养培训1万人以上,经培训取得高级工、技师、高级技师的,每人分别给予3000元、4000元、5000元补贴。对参加新型学徒制培训的企业员工,按照每人每年不少于6000元的标准给予不超过3年的补贴(同一职业(工种)同一等级只能享受一次技术技能提升补贴,每人每年享受补贴次数最多不超过三次)。
(4)自主创业支持政策:城镇就业困难人员、农村返乡入乡人员、农村低收入人口、脱贫人口、移民搬迁群众等首次创办小微企业或从事个体经营带动就业的,连续正常经营1年以上,可一次性给予1万元创业补贴。毕业2年初次创业并连续正常经营6个月以上的大学生,给予5000元一次性创业补贴;1年以上的给予12000元补贴(两次申领最高不超过12000元)。对创办个体工商户的,自登记当月起3年内按每户每年14400元限额依次扣减相关税费。符合条件的个人最高可申请创业担保贷款20万元;对毕业5年内自主创业、合伙创业的,可分别提供最高额度30万元、300万元创业担保贷款;贷款期限届满不能按时还款的,经贷款经办金融机构认可,可以展期一次,期限不超过1年。
(5)公益性岗位政策:在自治区3500个城镇公益性岗位基础上,2022年再增加1500个,用于托底安置城镇零就业家庭、低保家庭、残疾人、就业困难的高校毕业生和退役军人等就业。在自治区安排的3500个乡村公益性岗位基础上,各地要自行开发购买乡村公益性岗位,重点安置脱贫人口、农村低收入人口、移民搬迁群众等困难群体就业,确保有劳动能力和就业意愿的家庭至少1人实现稳定就业。
(6)“两后生”职业培训政策:“两后生”指初、高中毕业未能继续升学的贫困家庭中的富余劳动力。通过技工院校与贫困县结对帮扶的方式,贫困家庭“两后生”参加职业培训专项计划,帮助他们实现技能型就业,促进家庭稳定增收。
35.高校毕业生服务基层相关政策:2022年招募2000名应届高校毕业生从事为期2年的城乡社区服务、学前教育保教、基层医疗卫生、乡镇司法协理工作;在国家及自治区已下达3000个“三支一扶”计划名额基础上,再增加1000个名额;将“西部计划”由380名增加到640名。县以下事业单位招聘工作人员,须安排15%的岗位定向招聘“三支一扶”、“西部计划”等人员。
36.帮扶车间认定条件:提供就业岗位原则上要达到30个以上,吸纳脱贫人口(监测对象)就业一般应达到30%以上。
37.实施“以工代赈”工程项目的八大重点领域:(1)交通领域:主要包括高速铁路、普速铁路、城际和市域(郊)铁路、城市轨道交通,高速公路、国省干线公路,机场,综合交通和物流枢纽等重点工程项目。(2)水利领域:主要包括水库建设、大中型灌区新建和配套改造、河流防洪治理等重点工程项目。(3)能源领域:主要包括电力、油气管道、可再生能源等重点工程项目。(4)农业农村领域:主要包括高标准农田、现代农业产业园等产业基础设施、农村人居环境整治提升、农业面源污染治理等重点工程项目。(5)新型城镇领域:主要包括城市更新、城市地下综合管廊、城市排水防涝、城市燃气管道等老化更新改造、保障性住房、县城补短板强弱项、产业园区配套基础设施、城镇污水垃圾处理设施等重点工程项目。(6)公共服务领域:主要包括学校、医疗卫生、文化、体育、旅游服务基础设施等重点工程项目。(7)生态环境领域:主要包括造林绿化、沙化土地治理、退化草原治理、水土流失、河湖和湿地保护修复、森林质量精准提升、水生态修复、工业园区环境综合整治等重点工程项目。(8)灾后恢复领域:主要包括基础设施恢复和加固、生产条件恢复、生活环境恢复等工程项目。
38.“百千万”工程:服务百名返乡人才(每年服务高校学生和外出务工青年返乡就业创业,每市各不少于100名),培育千名本土人才(在全区分层分类培育本土农村青年人才,每年不少于1000名),动员万名人才下乡(全区每年组织动员10000名各级各类人才深入乡村参与乡村振兴)。
39.闽宁协作
(1)“三个重点”:巩固脱贫攻坚成果、全面推进乡村振兴、促进区域协同发展。
(2)“三个转变”:由政府主导向发挥市场主体作用转变、由单向援助向双向互动转变、由扶贫协作向全面合作转变。
(3)责任主体:主要是国家、自治区乡村振兴重点帮扶县和永宁县。
(4)福建飞毛腿技师学院“1+1+1”模式:第一年在宁夏原州分校进行理论知识和基础实操学习;第二年到福州马尾总校重点学习技能实操、考级考证;第三年在飞毛腿集团下属公司顶岗实习,即可拿到劳动报酬;毕业后在飞毛腿集团实现100%就业。
(5)闽宁两省区县(区)帮扶结对关系情况表
序号 | 宁夏回族自治区 结对县(区) | 福建省结对县(区) | ||
1 | 固原市 | 原州区 | 福州市 | 马尾区 |
2 | 隆德县 | 闽侯县 | ||
3 | 西吉县 | 福清市 | ||
4 | 彭阳县 | 厦门市 | 集美区 | |
5 | 泾源县 | 海沧区 | ||
6 | 吴忠市 | 盐池县 | 泉州市 | 石狮市 |
7 | 红寺堡区 | 惠安县 | ||
8 | 同心县 | 莆田市 | 城厢区 | |
9 | 中卫市 | 海原县 | 漳州市 | 漳浦县 |
10 | 银川市 | 闽宁镇 | 厦门市 | 湖里区 |
40.中央定点帮扶清单
序号 | 帮扶单位 | 帮扶县区 |
1 | 中国航空油料集团有限公司 | 盐池县 |
2 | 中国核工业集团公司 | 同心县 |
3 | 国家烟草专卖局 | 红寺堡区 |
4 | 中国国家铁路集团有限公司 | 原州区 |
5 | 中国商用飞机有限责任公司 | 西吉县 |
6 | 厦门大学 | 隆德县 |
7 | 中国建筑材料集团公司 | 泾源县 |
8 | 中国宋庆龄基金会 | 彭阳县 |
9 | 华润(集团)有限公司 | 海原县 |
41.“万企兴万村”行动内容:巩固拓展“百企帮百村”成果;开展“回报家乡”专项行动,包括促进产业振兴、促进生态振兴、促进文化振兴、促进人才振兴、促进组织振兴、促进乡村建设;深化东西部协作和其他活动。
42.教育帮扶相关政策措施
(1)“六类”生资助标准:“六类”生指在籍在校脱贫(原建档立卡)家庭学生、边缘易致贫家庭学生、脱贫不稳定家庭学生、城乡低保家庭学生、城乡特困救助供养学生(含孤儿)、残疾学生等六类家庭经济困难学生。义务教育阶段,寄宿生生活补助标准年生均小学1000元、初中1250元,非寄宿生生活补助标准年生均小学500元、初中625元(各地略有不同)。普通高中享受学杂费减免政策,国家助学金每生每年平均2000元(有的地方根据学生家庭情况分档发放)。
(2)学前教育“一免一补”资助政策:脱贫(原建档立卡)家庭适龄儿童、边缘易致贫家庭适龄儿童、脱贫不稳定家庭适龄儿童、农村残疾适龄儿童,在幼儿园在籍每生每年按1500元的标准免除保教费,900元的标准补助伙食费,资助金由幼儿园按学期直接减免,严禁先收后返。高于财政补助标准的,幼儿园可以向家长收取差额部分的保教费和伙食费。
(3)“雨露计划”:脱贫户和“三类”监测对象家庭中接受中等职业(含普通中专、职业中专、成人中专、职业高中、技工学校)、高职高专院校、技师学院教育的学生,享受每人每学年4000元(每学期兑付2000元)资助。
(4)高职学费减免政策:全区普通高等职业学校(含民办院校)中生源为宁夏籍脱贫户家庭经济困难学生以及非脱贫户学生学习农、林、师范专业学生可享受学费减免政策。
(5)燕宝慈善基金会资助政策:所有宁夏籍二本以上大学生、区内高等职业院校学生、南部山区普通高中生还可申请燕宝慈善基金会的资助,其中二本以上大学生每人每年4000元,区内高等职业院校学生和南部山区普通高中生每人每年2000元,直至学业完成。
43.健康帮扶若干政策措施:
(1)实施健康水平提升“十大工程”:实施健康素养提升工程(加强健康教育、推进全民健身)、健康细胞创建工程(创建健康社区(乡村)、健康企业、健康机关(事业单位)、健康学校、健康家庭)、人均预期寿命提升工程(加强重大疾病筛查救治、意外死亡综合防治、食品药品安全监管)、医疗卫生机构达标工程(推进医疗机构提档升级、疾控机构能力建设、妇幼保健机构建设)、医疗服务能力提升工程(加快区域医疗中心建设、特色优势专科建设、传染病救治能力建设)、中医药服务能力提升工程(加快区域中医医疗中心和中医医疗机构建设)、医疗卫生人才培养工程(加大专业人才培养引进、加强基层人才队伍建设、完善人才评价激励机制)、智慧医疗健康升级工程(加快信息一体化建设、应用标准化建设、服务智能化建设)、重点领域改革创新工程(深化疾病预防控制体系改革、县域公立医院综合改革、医保支付方式改革、医疗卫生领域“放管服”改革)、健康产业培育工程(加快医养康养产业、中医药产业发展)。
(2)三重制度保障:基本医疗保险、大病保险、医疗救助。经过三重制度保障后,对规范转诊、年度累计剩余合规费用仍超过3000元及以上的救助对象,按照70%比例给予倾斜救助,年度救助限额为16万元。
①城乡居民医疗保险的缴费标准实行动态调整,2023年度居民医保个人缴费标准每人每年350元。对我区城乡特困供养人员、孤儿、二级以上重残人员、无城镇职工基本医疗保险的离休干部遗孀补助350元,个人不缴费;对重点优抚对象、高龄低收入老年人、低保对象,纳入相关部门监测范围的脱贫不稳定、边缘易致贫和突发严重困难人员,每人每年定额补助280元,个人缴费70元;对三级中度残疾人员定额补助250元,个人缴费100元;对未纳
入乡村振兴部门监测范围的已脱贫人口定额补助180元,个人缴费170元。集中缴费期2022年12月31日截止。自治区财政对上述特殊困难群体每人每年给予90元大额医疗保险补助,划入居民医保统筹基金使用。
②大病保险的起付线不超过当地上年居民人均可支配收入的50%,政策范围内支付比例稳定在60%左右。在大病保险普惠待遇政策基础上,特困人员(含孤儿)、低保对象(含高龄低收入老年人)和返贫致贫人口,实施大病起付线降低至3000元、支付比例提高5个百分点的大病保险倾斜政策。
③医疗救助是指对本办法规定的困难群众,依据规定的方式、程序和标准,给予城乡居民基本医疗保险缴费资助和医疗费用补助的制度。
医疗救助对象包括特困人员、孤儿(含事实无人抚养儿童)、最低生活保障对象、高龄低收入老年人、低保边缘家庭成员、享受国家定期抚恤补助的优抚对象、纳入监测范围的农村易返贫致贫人口、因病致贫重病患者以及县级以上人民政府确定的其他特殊困难人员。
医疗救助标准:对特困人员、孤儿(含事实无人抚养儿童)参加城乡居民基本医疗保险的个人缴费部分,给予全额资助;对最低生活保障对象、高龄低收入老年人、享受国家定期抚恤补助的优抚对象参加城乡居民基本医疗保险的个人缴费部分,给予定额资助;在定点医药机构就医发生的住院费用、因慢性病需要长期服药或者患重特大疾病需要长期门诊治疗的费用,在扣除基本医疗保险、补充医疗保险支出后,对符合医保三项目录范围的个人自付费用,对特困人员、孤儿(含事实无人抚养儿童)、最低生活保障对象、高龄低收入老年人不设起付标准,对特困人员、孤儿(含事实无人抚养儿童)给予全额补助,对最低生活保障对象、高龄低收入老年人给予一定比例的补助;对低保边缘家庭成员、享受国家定期抚恤补助的优抚对象、因病致贫重病患者设定起付标准,对超过起付标准的部分给予一定比例的补助;特困人员、孤儿(含事实无人抚养儿童)、最低生活保障对象、高龄低收入老年人按规定办理转诊手续后就医发生的医疗费用,经过第一项规定的救助后,对超过一定数额的部分可以给予一定比例的补助。
医疗救助申请程序:对救助对象参加城乡居民基本医疗保险缴费的资助,由相关部门按照规定程序划转。对救助对象在定点医药机构就医发生的医疗费用的补助,实行直接救助和依申请救助。对特困人员、孤儿(含事实无人抚养儿童)、最低生活保障对象、高龄低收入老年人、纳入监测范围的农村易返贫致贫人口实行直接救助,对其在定点医药机构就医发生的、符合相关规定的医疗费用,由定点医药机构与基本医疗保险、补充医疗保险“一站式”联网结算。低保边缘家庭成员、享受国家定期抚恤补助的优抚对象、因病致贫重病患者,在定点医药机构就医发生的医疗费用,应先行支付;就医结束后,向户籍所在地或经常居住地乡镇人民政府、街道办事处申请救助。
44.城乡居民养老保险政策:对参加城乡居民养老保险的低保对象、特困人员、低保边缘家庭、易返贫致贫监测对象、三级和四级智力精神视力残疾人及重度残疾人等缴费困难群体,各市(县、区)人民政府为其代缴部分或全部最低缴费档次100元的养老保险费,同时享受30元的财政补贴。
城乡居民基础养老金在2022-2025年期间,自治区每年调增城乡居民基础养老金5元,所需资金由自治区财政承担。
45.乡村振兴健康保:包括意外伤害保险(40元/人)、大病补充医疗保险及意外伤害医疗保险(30元/人),实施对象为全区脱贫户和“三类”监测对象,保费每人70元,原则上个人自筹20元,县级财政补助50元。
(1)意外伤害保险保险责任:被保险人因意外伤害导致的身故、伤残,每人年度限额50000元,保费每人每年40元。
(2)大病补充医疗保险及意外伤害医疗保险保险责任:被保险人因疾病住院医疗,经大病保险报销后,属于基本医保目录内的剩余住院医疗费用,按照约定比例给付保险金,每人年度累计限额50000元;被保险人因意外伤害医疗支付的属于基本医保报销范围内的医疗费用,按照80%比例给付医疗保险金,每人年度累计限额3000元。合计保费每人每年30元。
46.“四项”社会救助保障标准:城乡低保标准,分别为每人每月650元、每人每年5520元;机构内养育孤儿和社会散居孤儿津贴标准,分别为每人每月1500元、1000元;城乡特困供养标准按照城乡低保月标准1.3倍执行;个人对象、急难型家庭、支出型家庭三种类型临时救助,分别按照不低于城市低保月标准1.5倍、2倍和3倍执行。
47.农村低收入人口
(1)范围:1.低保对象。指按规定程序纳入最低生活保障范围的家庭或个人。2.特困人员。指按规定程序纳入特困人员救助供养范围的城乡老年人、残疾人以及未成年人。3.低保边缘等易返贫致贫人口。低保边缘家庭一般是指不符合低保、特困条件,家庭人均收入低于当地低保标准1.5倍(有条件的地方可以放宽到2倍),且家庭财产状况符合当地相关规定的家庭。低保边缘家庭成员属于易返贫致贫人口。乡村振兴部门(原扶贫部门)认定的脱贫不稳定户、边缘易致贫户,也属于易返贫致贫人口。4.因病因灾因意外事故等刚性支出较大或收入大幅缩减导致基本生活出现严重困难人口,也可称为支出型困难人口,其所在的家庭称为支出型困难家庭。具体认定办法由当地人民政府制定。5.其他低收入人口。指当地人民政府确定的其他特殊困难家庭或者人员。
(2)信息采集方式:入户走访(重点走访未纳入低保或特困救助供养范围的残疾人家庭、无劳动力或弱劳动力家庭、有重病患者或慢性病人的家庭、遇到急难事项或意外事故的家庭等)、自主申报(乡镇服务窗口、党群服务中心或者APP)、基层上报、数据比对、热线信访、历史数据。
(3)常态化救助方式
①最低生活保障:低收入人口中凡共同生活的家庭成员人均收入低于当地低保标准,且家庭财产状况符合当地相关规定的家庭,经县级人民政府民政部门审核确认(实行权限下放的地方,由乡镇人民政府或街道办事处审核确认),纳入最低生活保障范围。
对低保对象实现就业后且家庭人均收入超过当地低保标准的家庭,可根据家庭情况给予不少于6个月、不超过18个月的低保渐退期;疫情防控期间暂停低保退出,待疫情防控结束后视实际情况,按照相关规定及时办理退出手续。
②“单人保”政策:对低保边缘家庭中的重残人员、重病患者等特殊困难人员,参照“单人户”纳入低保。重残人员是指持有中华人民共和国残疾人证的一级、二级残疾人,有条件的地方可扩大到三级智力、精神残疾人;重病患者是指患有当地有关部门(主要是医保部门及卫生健康部门)认定的重特大疾病的人员。对参照“单人户”纳入低保的原建档立卡贫困人口,属于低收入人口的,按照低保政策及低保边缘家庭政策执行;不属于低收入人口的,救助渐退期结束后按规定退出。
③特困人员救助供养:低收入人口中无劳动能力、无生活来源且无法定赡养、抚养、扶养义务人,或者其法定赡养、抚养、扶养义务人无赡养、抚养、扶养能力的老年人、残疾人以及未成年人,经县级人民政府民政部门审核确认(实行权限下放的地方,由乡镇人民政府或街道办事处审核确认),纳入特困人员救助供养范围。
(4)其他救助方式
①临时救助(急难社会救助):对遭遇突发性、紧迫性、灾难性困难或突发公共事件导致基本生活出现严重困难的低收入人口,给予临时救助。如:对未纳入低保范围,受疫情影响无法返岗复工、连续3个月无收入来源、生活困难且失业保险政策无法覆盖的农民工等未参保失业人员,经本人申请,由务工地或经常居住地按照当地城市低保月标准3倍,发放一次性临时救助金。对未纳入低保范围、生活困难的未就业大学生、创业失败大学生,经本人申请,由户籍所在地或经常居住地按照当地城市低保月标准3倍,发放一次性临时救助金。对已确诊为新冠肺炎患者的低保对象、特困供养人员、孤儿、流浪乞讨人员和领取高龄津贴人员,在实施相关救助基础上,按照城市不低于3000元、农村不低于2000元的标准,发放一次性生活补贴。对低保对象、特困人员以及因家庭成员被隔离收治等原因导致基本生活出现暂时困难的家庭,按照当地城市低保月标准3倍,直接给予一次性临时救助金。对纳入低收入人口监测范围的低保对象、特困人员、低保边缘家庭和脱贫不稳定户、边缘易致贫户、突发严重困难户,在定点医疗机构进行门诊慢特病和住院治疗,年度累计总费用扣除基本医保、大病保险支付部分,剩余政策范围内个人自负费用达到2万元及以上的,按照支出型困难家庭给予人均不低于当地城市低保月标准3倍的救助。
②综合社会救助:根据低收入人口对象类型、困难程度等,由相关部门及时有针对性地给予医疗、教育、住房、就业等专项救助。
③服务类社会救助:鼓励各地通过政府购买服务对低收入人口中生活不能自理的老年人、未成年人、残疾人等提供必要的访视、照料服务;发展社会工作服务,为低收入人口提供心理疏导、资源链接、能力提升、社会融入等服务。
④慈善救助:支持引导公民、法人和其他组织等社会力量,通过捐赠、设立帮扶项目、创办服务机构、提供志愿服务等方式,参与低收入人口救助帮扶工作。对于遭遇重特大疾病的低收入人口,引导支持慈善组织依法依规开展慈善活动,及时提供救助帮扶。动员引导相关企业、组织将对低保家庭、特困人员的救助帮扶措施延伸至其他低收入人口。
48.应对疫情灾情影响持续巩固拓展脱贫攻坚成果若干措施:加强防止返贫监测帮扶、着力拓宽就业创业渠道、不断加大产业帮扶力度、强化项目实施资金支出、强化社会帮扶驻村帮扶、较真碰硬抓好问题整改、扎实稳妥推进乡村建设。
49.困难群众医疗保障13条政策措施:确保困难群众参加城乡居民基本医疗保险(2023年缴费标准见第43条),维持现行医保待遇、降低目录外费用占比,完善医疗救助体系、加大救助资金投入(2022年自治区安排5.1亿元医疗救助补助资金),有效降低药耗价格,推进“跨省通办”一体化、减轻医疗机构资金周转压力,切实维护医保基金安全、持续开展专项整治、形成医保基金监管新格局,加强政策措施宣传,各地各部门(单位)合力推动取得实效。
50.困难群众基本生活保障的若干措施:强化基本生活救助,如增发一次性生活补贴、提高城乡低保、孤儿、特困和临时救助等“四项”社会救助保障标准(见第46条)、强化低保政策落实,加强物价跟踪监测(社会救助和保障标准与物价上涨挂钩联动);强化对失业、因疫、因病和其他生活困难人员(见临时救助第47条)、未就业生活困难大学生的救助帮扶;强化特殊照料服务,加强对分散供养特困人员、低保及低保边缘家庭中的老年人、未成年人、重度残疾人等特殊困难群众的走访探视和照料服务;通过完善主动发现快速响应机制、健全信息共享监测预警机制、优化社会救助经办工作流程等方式强化救助工作时效;按需实施分类化差异化救助,综合运用社会力量,强化救助服务水平;通过加强部门协同配合、加强政策落实督导、加强资金使用监管、建立容错纠错机制等方式,强化组织保障力度。有效期至2023年12月31日。
51.进一步促进农民增收13条政策措施:促进农村劳动力转移就业(依托园区、帮扶车间、产业扶贫基地、中小微企业、以工代赈项目等载体,通过劳务输出、公益性岗位等形式)、鼓励支持农民创新创业(自治区设立返乡人员创业扶持子基金,支持各地建设“双创”基地、小微企业创业创新示范基地、退役军人创业园等创业载体,支持农民发展“小店经济”“夜市经济”“旅游经济”)、加大农民就业培训力度(包括“春潮行动”“两后生”一学期培训计划、职业技能提升行动、农村青年电商培育工程、家庭服务业等专项培训)、落实务工农民保障政策(健全工资正常增长机制,工程建设领域全面推行施工过程结算)、全力抓好夏秋作物管理和收储、培育壮大农业特色产业(乡村振兴衔接资金用于产业发展的比例不低于55%,确保脱贫群众40%以上的收入来自产业)、大力发展农产品加工业、拓展农产品销售渠道(办好第二届中国(宁夏)国际葡萄酒文化旅游博览会,持续开展“宁夏品质中国行”系列展销推介、全国知名蔬菜销售商走进宁夏等活动)、提高农村土地使用收益(支持农民以土地、房产等资源入股龙头企业和合作社等农业经营主体,扩大农村各类产权抵押贷款范围)、盘活农村闲置宅基地和农房(2022年自治区安排5000万元,培育发展乡村旅游重点村、民宿、自驾车营地和乡村非遗工坊等;在平罗县、贺兰县开展农村宅基地制度改革试点,在石嘴山市、沙坡头区等地开展农村闲置宅基地和闲置农房盘活利用试点,在贺兰县、利通区、青铜峡市等地开展农村资产评估试点)、加大村级集体经济扶持力度(组织实施好全区388个村、3.88亿元扶持壮大村级集体经济项目)、严格落实强农惠农政策(2022年7月底前足额兑付到农户“一卡通”账户,包含各项强农惠农补贴12亿元和中央下达的实际种粮农民一次性补贴1.64亿元)、加大农村社会保障力度(包括三重制度保障、临时救助、低保等形式)。有效期至2022年12月31日。
52.农业保险保费补贴:
种类 | 种植业 | 养殖业 | 森林 | ||
中央财政补贴险种 | 标的 | 稻谷、小麦、玉米、马铃薯、油作物(胡麻、油葵、油菜籽、大豆等)、三大农作物(稻谷、小麦、玉米)制种 | 犊奶牛 后备奶牛 成年奶牛 能繁母猪 育肥猪 | 公益林 | 公益林 |
保费 补贴 | 中央财政补贴45%,自治区财政补贴25%,市、县(区)财政承担10%,投保人自缴20%。 | 中央财政补贴50%,自治区财政补贴25%,市、县(区)财政承担5%,投保人自缴20% | 产权属于自治区级的,中央财政补贴50%,自治区财政补贴50%;产权属于市、县(区)级的,中央财政补贴50%,自治区财政补贴30%,市、县(区)财政承担20%;产权属于其他社会组织(个人)的,中央财政补贴50%,自治区财政补贴30%,其他社会组织(个人)承担20% | 中央财政补贴30%,自治区财政补贴40%,市、县(区)财政承担10%,投保人自缴20% | |
自治区优势特色产业财政补贴险种 | 标的 | 枸杞 酿酒葡萄 | 犊肉牛 后备肉牛 成年肉牛 肉羊 | - | - |
保费 补贴 | 在中央财政奖补政策支持下,中央和自治区财政共补贴50%,市、县(区)财政承担30%,投保人自缴20% | - | - | ||
县域优势特色产业财政补贴险种 | 标的 | 露地蔬菜(西红柿、辣椒、茄子、黄瓜、白菜、芹菜、黄花菜等)、日光温室、拱棚、牧草(苜蓿、禾草)、小杂粮(荞麦、糜子、谷子、豌豆)、林果(苹果、桃、李、枣、杏等)、中药材(板蓝根、黄芪、党参、红花、柴胡、金银花、甘草等)、西(甜)瓜(西瓜、甜瓜) | - | - | - |
保费 补贴 | 在投保人自缴保费不低于20%(含)的基础上,在中央财政奖补政策支持下,自治区财政补贴40% | - | - | - | |
53.农村低收入群体等重点对象住房安全保障
(1)保障对象:主要对低收入群体的不安全住房给予改造保障支持,保障对象需同时符合以下两个方面的条件类型。一是低收入群体类型。“农村易返贫致贫户”、“农村低保户”、“农村分散供养特困人员”、因病因灾因意外事故等刚性支出较大或收入大幅缩减导致基本生活出现严重困难的“突发严重困难户”,农村“低保边缘家庭”和未享受过农村住房保障政策支持且依靠自身力量无法解决住房安全的“其他脱贫户”。二是不安全住房类型。具体指两种:第一种是指按《农村住房安全性鉴定技术导则》“房屋整体危险程度鉴定”为C级、D级的危房;第二种是指按《农村住房安全性鉴定技术导则》“防灾措施鉴定”及《宁夏农村住房抗震性能评估导则》鉴定为C级、D级达不到抗震设防标准要求的住房。
对于已实施过农村危窑危房改造和抗震宜居农房改造的低收入群体,由于房屋生命周期到期、自然灾害等影响,其住房又变成危房或达不到抗震设防标准要求的住房,可将其再次纳入支持范围,但已纳入因灾倒损农房恢复重建补助范围的,不得重复享受政策支持。对于本地外出返乡、成家分户等无住房低收入群体纳入保障范围予以支持。
保障方式
①改造方式:包括原址翻建、异地迁建、加固改造、房屋置换、周转安置、公共租赁及其他方式。
②补助标准:对于危窑危房改造,六类低收入群体(农村易返贫致贫户、低保户、分散供养特困人员、因病因灾因意外事故等刚性支出较大或收入大幅缩减导致基本生活出现严重困难家庭、农村低保边缘家庭、未享受过农村住房保障政策支持且依靠自身力量无法解决住房安全问题的其他脱贫户)新建置换改造危房的每户补助3万元,其中,中央和自治区财政补助1.8万元,各市、县(区)财政补助1.2万元;六类低收入群体中的“极度低收入群体”每户补助3.9万元,其中,中央和自治区财政补助3.6万元,各市、县(区)财政补助0.3万元;加固改造危房的每户补助1.5万元,加固改造危窑的每孔补助1.5万元,但每户补助最多不超过2孔,由中央和自治区财政全额补助。对于抗震宜居农房改造,六类低收入群体新建置换改造抗震宜居农房的每户补助2万元,加固改造的每户补助1.2万元,补助资金由自治区财政(含中央补助资金)与县(市、区)财政按7:3的比例分担。
54.“一河三区”水利保障格局:“一河”指以黄河干流为主轴,重点支流为延伸,启动黄河宁夏段河道治理工程。努力打造“安澜黄河、健康黄河、宜居黄河、文化黄河、智慧黄河、惠民黄河”六位一体的幸福河。“两域”指以水系水网为脉络,区市县三级行政区域为单元,以供水工程覆盖范围为边界,治水区域划分为经济发展区域和生态保护区域,进行分区管控、分类施策。“三区”指以北部引黄灌区、中部干旱带、南部山区为基础,水系水网为脉络,构建北部绿色发展区、中部封育保护区、南部水源涵养区的治水布局。
55.扶贫项目资产:分为经营性资产、公益性资产和到户类资产。其中:经营性资产主要为具有经营性质的产业就业类项目固定资产及权益性资产,主要包括农林牧产业基地、生产加工设施、仓储物流设施、旅游服务设施、电商服务设施、经营性基础设施、光伏电站等固定资产,以及扶贫项目资金直接投入市场经营主体形成的股权、债权等权益性资产等。公益性资产主要为公益性基础设施、公共服务类固定资产,主要包括交通、水利、电力、通信、环卫、教育、文化、体育、卫生健康、集中供水饮水设施等方面的资产。到户类资产主要为通过财政补助等形式帮助贫困户发展所形成的生物性资产或固定资产等。
(1)管理范围:以县为单位,对党的十八大以来使用各级财政资金(包括但不限于各级财政专项扶贫资金、统筹整合财政涉农资金、易地扶贫搬迁资金、支持革命老区发展彩票公益金)、行业扶贫资金、地方政府债券用于扶贫的资金、闽宁协作和中央单位定点帮扶资金、区内定点帮扶资金、社会捐赠等投入形成的扶贫项目资产进行全面摸底,分类建立管理台账,重点是经营性资产和公益性资产。
(2)确权要求:可以采取分步走的办法开展确权登记,对符合确权登记条件的扶贫项目资产依法办理确权登记;对暂不具备确权登记条件的扶贫项目资产,先明确权属和管护责任,纳入台账管理,并采取措施进一步完善有关手续,达到条件后再确权登记。
(3)确权主体:原则上行业部门实施的扶贫项目形成的资产由县级人民政府或授权行业部门进行确权;乡、村两级实施的扶贫项目形成的资产由乡镇人民政府进行确权;对于产权无法清晰界定的,由县级人民政府按照相关规定和项目实际情况,确定产权归属。属于不动产的扶贫项目资产,由产权登记管理机构依法办理确权登记。
(4)确权登记程序:符合条件的扶贫项目资产(主要是经营性资产和公益性资产)所有权首次确权登记一般程序为通告、调查、审核、公告、登记颁证,县扶贫项目资产确权登记工作领导小组负责制定确权登记工作方案。属于不动产的扶贫项目资产已经依法确权并登记颁证确定不动产权利的,不再重复确权登记。
56.项目库
(1)调整优化入库项目:2021年起,将项目分类由原来的13大类50个子类型项目调整为8大类22个二级项目80个子类型项目。调整内容:一是产业发展项目,将原有产业和金融统一归并到此类型,调整为生产项目(含到户类产业、生产环节项目)、加工流通项目、配套基础设施项目(含产业路、与产业相关的水、电等基础设施)、产业服务支撑项目、金融保险配套项目等5个二级项目23个子类型;二是就业项目,将原就业项目和公益性岗位合并,调整为务工补助、就业培训、创业、乡村工匠、公益性岗位等5个二级项目10个子类型。三是新增乡村建设行动,将原来农村基础设施、农村公共服务统一归并到此类型,新增人居环境整治,包括3个二级项目19个子类型;四是易地搬迁后扶,主要为原“十三五”易地搬迁项目,包括1个二级项目3个子类型;五是巩固三保障成果,将原来的危房改造、教育、健康、综合保障项目统一归并到此类型,包括4个二级项目15个子类型;六是新增乡村治理和精神文明建设,主要包括乡村治理、农村精神文明建设2个二级项目6个子类型;七是保留原项目管理费项目,八是新增其他类项目。
(2)入库项目范围:安排各级衔接资金、脱贫县统筹整合涉农资金、巩固脱贫攻坚成果地方债券资金、闽宁协作资金及中央彩票公益金支持欠发达革命老区乡村振兴项目资金实施的项目要全部入库,其他符合县级巩固拓展脱贫攻坚和乡村振兴有效衔接规划(或实施方案)以及中央、自治区有明确要求的相关农村基础设施、农村人居环境综合整治、社会事业、公共服务等项目也要“应入尽入”。主要分为产业发展类、创业就业类、乡村建设行动类、易地搬迁后续扶持类、巩固三保障成果类、乡村治理和乡村文明建设类及其他。
(3)入库程序:村级申报、乡镇初审、行业部门审核(包括约束性审查和合规性审核)、县级审定(11月底前完成下年度拟入库项目及项目绩效目标审定)。并实行“三公示一公告”。三公示:村级申报项目,在村内公示后上报;乡镇审核后,在乡镇公示后报县级项目主管部门;县级党委农村工作领导小组审定本级项目库后进行公示。一公告:县级公示无异议的项目纳入项目库,并予公告。
57.年度项目计划:坚持“三个优先”原则,即优先保障到人到户以及巩固“三保障”和农村饮水安全成果的项目,优先安排实施防止因灾因疫返贫致贫急需的项目,优先支持带动能力强、利益联结机制紧密、资金使用效益好的项目。
经区市两级备案审查后的年度计划实施项目,原则上不再做大的调整变动,确需调整的,当年项目调整幅度不得超过计划实施项目资金规模的20%(闽宁协作资金安排项目调整幅度不得超过15%),且调整后投入产业资金占比和资金支出进度必须达到国家考核评价要求。
58.项目资金支付:原则上除质保金外,各级财政衔接资金在12月底前全部完成支付,支付进度在4月、6月和9月分别达到30%、50%和75%以上。
59.衔接资金
(1)使用范围:用于支持各市、县(区)巩固拓展脱贫攻坚成果同乡村振兴有效衔接,包括:支持巩固拓展脱贫攻坚成果、支持衔接推进乡村振兴以及巩固拓展脱贫攻坚成果同乡村振兴有效衔接的其他相关支出三个方面。
(2)支持产业发展比重:发展产业是衔接资金支持的重点,中央衔接资金逐年稳步提高用于产业的比重,2022-2025年分别达到55%、60%、65%、70%以上,全区整体比重不低于上年度比重;自治区衔接资金每年用于产业发展的比重不低于50%。其中,高标准农田、农田水利灌溉(含高效节水、旱作节水)、产业路、公益性岗位、创业就业、与当地农业产业或特色手工业无关的帮扶车间、文创、致富带头人培训、综合示范、清淤沟渠等建设项目不纳入衔接资金投入产业占比统计。
(3)项目审批权限:衔接资金项目审批权限下放到县级,县级可统筹安排不超过30%的到县衔接资金。衔接资金重点用于产业发展,并逐年加大投入力度。各地可统筹安排不超过30%的中央衔接资金支持非贫困村发展。从2022年起,将分批次下达自治区财政衔接资金,安排一定额度的资金予以正向激励。
(4)绩效评价及考核的内容:包括资金保障、项目管理和使用成效等方面的情况,如履行支出责任情况、衔接资金分解下达进度、项目库建设管理情况、项目绩效管理情况、预算执行率、巩固拓展脱贫攻坚成果情况、分任务资金使用效益等。只对各县(市、区)和宁东管委会、自治区农垦集团衔接资金使用管理过程及其效果进行综合性考核与评价,市级不在绩效评价及考核范围之内。

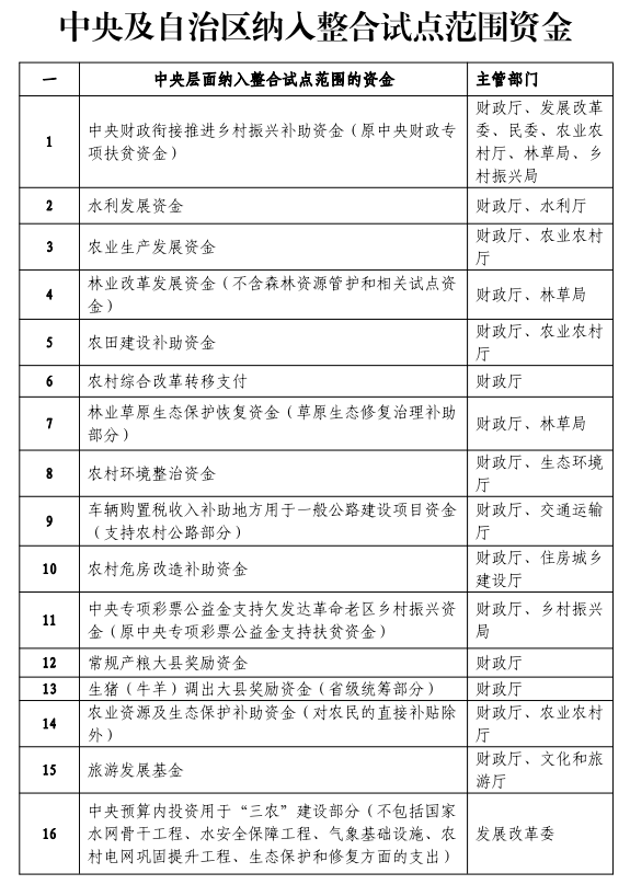
60.中央及自治区纳入整合试点范围资金:

61.脱贫人口小额信贷
(1)贴息政策:过渡期内,保持主要金融帮扶政策总体稳定。单户脱贫人口小额信贷不得超过10万元,5万元以上部分贷款不予贴息,也不纳入风险补偿范围。贷款期限应符合产业发展周期,最长可延长至3年。2021年至2023年期间,财政资金对脱贫人口小额信贷利息进行全额补贴;2024年至2025年期间,财政资金承担脱贫人口小额信贷利息金额的80%,贷款户承担利息金额的20%。
(2)贷款条件:申请贷款人员必须无重大不良信用记录,必须通过银行评级授信、有贷款意愿和一定还款能力,申请贷款人员年龄原则上应在18周岁(含)—65周岁(含)之间。贷款精准用于贷款户发展生产和开展经营,不能用于结婚、建房、理财、购置家庭用品等非生产性支出,也不能以入股分红、转贷、指标交换等方式交由企业或其他组织使用。
62.“631”评级授信模型:农户诚信度占比60%,家庭资产状况占比30%,家庭基本情况占比10%,对获得评级高的农户,提供无抵押无担保的信用贷款服务。
63.“富民贷”:“富民贷”是中国农业银行向国家乡村振兴重点帮扶县符合条件农户发放的用于生产经营用途的免抵押免担保小额贷款(我区已拓展至4个自治区乡村振兴重点帮扶县),以户为单位发放贷款。贷款金额最高不超过20万元,贷款期限为5年期(含)以内。可为借款人办理1次贷款展期。贷款利率不超过1年期贷款市场报价利率(LPR)。贷款利息由农户还本付息。贷款要精准用于借款人家庭开展生产经营,不得用于生活消费、建房、理财等非生产性支出,也不得以入股分红、转贷、指标交换等方式交由企业或其他组织使用。地方乡村振兴部门应在贷款逾期3个月内推动完成代偿工作。
64.乡村振兴基金
(1)设立主体:乡村振兴基金由各县(市、区)统筹设立,按照“谁使用、谁管理、谁负责”的原则,县(市、区)财政部门代当地政府履行出资人职责。地市级不再设立乡村振兴基金,原有业务按属地原则划转县(市、区)管理。形成政府资金引导撬动、金融机构大力支持、民间资本广泛参与、风险共担机制健全、市场化运作的金融产品和服务模式,引导更多的金融资源投入“三农”领域。
(2)类型:主要包括乡村振兴融资担保基金、乡村振兴贷款风险补偿基金和乡村振兴投资基金三种类型。各县(市、区)可根据当地实际需要,选择确定相应基金类型开展业务。
①乡村振兴融资担保基金:通过委托等方式与当地政府性融资担保机构合作,为无法在银行直接获得贷款的融资对象提供融资担保。担保损失包括但不限于由融资担保基金、融资担保机构和合作银行按照代偿比例共同分担。融资担保基金最终承担的代偿比例不得高于融资担保机构最终实际承担的代偿比例,且单笔业务承担的代偿比例不得高于20%。年度担保贷款代偿率超过4%时,应暂停开展融资担保基金新增业务。
②乡村振兴贷款风险补偿基金:融资对象通过合作银行获得贷款后,因客观原因无法偿还贷款,经清缴和追偿后形成的损失,按照协议约定对合作银行给予一定的贷款风险补偿。风险补偿金额按照协议约定比例,由合作银行和贷款风险补偿基金共同分担。
③乡村振兴投资基金:以股权投资为主,由专业基金管理公司管理和运作,对乡村产业发展和公共基础设施建设项目进行融资支持。
(3)支持对象:从事农业生产发展的农户、种养大户、家庭农场、农民合作社、村集体经济组织、农业产业化企业等经营主体(以下统称“融资对象”)。
(4)用途:主要用于乡村产业发展和公共基础设施建设等方面,包括:奶产业、枸杞、葡萄酒、肉牛和滩羊及绿色食品等自治区重点产业以及地方农业特色优势产业、农业绿色发展产业、乡村旅游产业、农村电商服务等领域。
65.乡村建设“183”行动:《乡村建设行动实施方案》围绕加强农村基础设施和公共服务体系建设,提出了12项重点任务,概括起来就是“183”行动。“1”就是制定一个规划,确保一张蓝图绘到底。“8”就是实施八大工程,加强农村重点领域基础设施建设。一是道路方面,重点实施农村道路畅通工程。二是供水方面,重点强化农村防汛抗旱和供水保障。三是能源方面,重点实施乡村清洁能源建设工程。四是物流方面,重点实施农产品仓储保鲜冷链物流设施建设工程。五是信息化方面,重点实施数字乡村建设发展工程。六是综合服务方面,重点实施村级综合服务设施提升工程。七是农房方面,重点实施农房质量安全提升工程。八是农村人居环境方面,重点实施农村人居环境整治提升五年行动。“3”就是健全三个体系,改善农村公共服务和乡村治理。一是实施农村基本公共服务提升行动,适应农村经济社会形态和人口结构的变化,发挥县域内城乡融合发展支撑作用,促进教育、医疗卫生等公共服务资源在县域内统筹配置和衔接互补,推动基本公共服务供给由注重机构行政区域覆盖向注重常住人口服务覆盖转变。二是加强农村基层组织建设,深入抓党建促乡村振兴,充分发挥农村基层党组织领导作用和党员先锋模范作用,完善党组织领导的乡村治理体系,推动建设充满活力、和谐有序的善治乡村。三是深入推进农村精神文明建设,加强思想政治引领,弘扬和践行社会主义核心价值观,拓展新时代文明实践中心建设,推进乡村文化设施建设,持续推进农村移风易俗,推广积分制、数字化等典型做法。
66.农村改厕“4+4+4”全过程管控体系:严格把控改厕选型、建设施工、产品质量、竣工验收“四个关口”,严格落实改厕产品备案、随机抽检、黑名单、第三方监理“四制管理”制度,严格执行乡镇初验、县级自验、市级核验、自治区抽验“四级验收”程序,保证农村改厕质量。
67.乡村“四旁”“三地”:“四旁”指水旁、路旁、村旁、宅旁,“三地”指荒地、废弃地、边角地。实施乡村绿化美化行动,推进乡村“四旁”植树绿化,利用“三地”开展小微公园和公共绿地建设。
68.“五清一绿一改”:“五清”指清理农村生活垃圾,清理沟渠道边垃圾,清理畜禽养殖粪污等农业生产废弃物,清理乱堆乱放乱搭乱建,清理废弃房屋、庄院及残垣断壁。“一绿”指创建绿色家园。“一改”指改变影响农村人居环境的不良习惯。
69.“门前三包”制度:指责任人在门前责任区范围内实行包环境卫生、包绿化美化、包市容秩序的责任制。
70.农村人居环境“一改三治”:农村改厕,垃圾杂物治理、生活污水治理、村容村貌治理。
71.“两次六分、四级联动”垃圾分类处理模式:“两次”,即引导农户初次对可变卖、可喂牲畜等“有用”垃圾进行自主分类,剩余垃圾由乡镇保洁员进行二次分选分类;“六分”,即把农村生活垃圾分为6种基本类型,按类进行处置;“四级联动”,即从农户—村庄—乡镇—县城,统筹设置垃圾回收、存放、分选等各环节设施设备,形成科学经济、无缝衔接的收置网络和工作链条。
72.土地出让收入使用范围优先支持乡村振兴:从“十四五”第一年开始,分年度稳步提高土地出让收入用于农业农村比例。除政府专项债务风险较高的地区外,从2021年起各市、县(区)土地出让收入用于农业农村比例应达到10.75%以上,每年提高0.05个百分点,到2025年底达到11%。
73.农村移风易俗治理重点:主要围绕高价彩礼、人情攀比、厚葬薄养、铺张浪费等进行重点治理。
74.“55124”村级议事制度:即提出议案、民主议定、公布告知、组织实施、监督管理“5步工作法”、“五联记录本”、“1”张“20+X”议事清单、“乡村二级监督”、乡镇、县区、地市、自治区“四级联动督查”。
75.乡村干部“三优”政策:工资待遇优厚、选拔使用优先、生活条件优待。
76.行政村分类:A类村:全区265个移民安置村(社区),含百万移民致富提升行动确定的100个移民规模大、困难多、基础弱的村(社区),自治区省级领导同志包抓的村(社区)包含在A类村(社区)范围。B类村:原州区、西吉县、海原县、同心县、红寺堡区5个国家乡村振兴重点帮扶县(区)的537个脱贫村。C类村:盐池县、隆德县、泾源县、彭阳县4个自治区乡村振兴重点帮扶县以及移民致富提升任务重、难度大的永宁县、沙坡头区、中宁县3个县(区)的396个脱贫村。D类村:除A类村、B类村和C类村外的其他行政村。
77.驻村第一书记和工作队
(1)选派分类定村和原则:A类村和B类村,每个村选派第一书记1名、工作队员不少于2名;C类村每个村选派第一书记1名,工作队员可视情选派;D类村由相关市、县(区)根据实际工作需要统筹安排。其中,以上属于C类和D类的党组织软弱涣散村或红色美丽村庄试点村,每村选派第一书记1名、工作队员不少于2名。
(2)主要职责任务:着力建强村党组织、大力推进强村富民、全力提升治理水平、奋力为民办事服务。
78.“六大人才培育”:培育农业生产经营、农村二三产业发展、乡村建设、乡村公共服务、乡村治理、农业农村科技六方面人才。
79.乡村卫生健康人才队伍建设:按照服务人口1‰左右比例,以县为单位每5年动态调整乡镇卫生院人员编制总量,允许县域内统筹使用。
80.干部乡村振兴能力培训政策:自治区对市县党政正职和分管负责同志任期内至少进行1次专题培训,其中对乡村振兴重点帮扶县和所在市分管负责同志每年进行1次专题培训。2022年9月底前将县直机关干部、乡镇干部、县域国有企业和事业单位领导人员、村干部(含驻村干部)、乡村集体经济组织党组织负责人、非公有制经济组织和社会组织党组织负责人等全部培训一遍,以后每3年集中开展一轮,其中市级党委每年至少对乡镇党委书记培训1次、县级党委每年至少对村党组织书记培训1次。东西部协作帮扶单位支持被帮扶地区每年至少开展1次乡村干部培训。
81.软弱涣散村党组织“四个一”措施:1名县级领导班子成员联村、1名乡镇领导班子成员包村、1名第一书记驻村、1个县以上机关单位结对,限期解决问题。
82.2022年度巩固拓展脱贫攻坚成果同乡村振兴有效衔接考核评估:在自评总结、实地考核及梳理平时工作情况的基础上,进行定量分析、综合评分。其中,实地考核采取第三方评估(评估责任落实、政策落实、工作落实和成效巩固情况,抽查3-5个县1000户脱贫户或监测对象)、综合核查(跨省交叉核查,核查3-4个县)和媒体暗访(新华社组建暗访组,暗访2-3个县)三种方式进行。主要开展巩固脱贫成果后评估、东西部协作考核评价、中央单位定点帮扶工作成效考核评价。
(1)巩固脱贫成果后评估主要考核责任落实、政策落实、工作落实和成效巩固情况4个方面23项内容。其中,责任落实方面评估4项内容,即各级党委和政府、党委农村工作领导小组、相关行业部门以及驻村帮扶责任落实情况;政策落实方面评估5项内容,即国家乡村振兴帮扶县,“三保障”及饮水安全、兜底保障等领域,脱贫地区特色产业,脱贫人口就业等衔接政策以及应对疫情灾情等政策落实情况;工作落实方面评估9项内容,即防止返贫动态监测和帮扶工作、易地扶贫搬迁后续扶持、脱贫地区特色产业发展及联农带农、脱贫人口稳岗就业、财政衔接推进乡村振兴补助资金使用管理、扶贫项目资产后续管理、脱贫地区乡村建设和乡村治理有关具体工作部署推进、农村低收入人口常态化帮扶以及国务院大督查、2021年度考核评估、审计、暗访等发现问题整改等落实情况;成效巩固方面评估5项内容,即脱贫地区农村居民和脱贫人口收入支出变化情况、脱贫户和防止返贫监测对象“三保障”及饮水安全状况、巩固脱贫成果认可度、巩固拓展脱贫攻坚成果同乡村振兴有效衔接经验典型以及严查数据失真失实、弄虚作假、形式主义、官僚主义等问题。
(2)东西部协作考核评价主要考核双方2022年度东西部协作工作取得成效、年度协议完成情况(包括组织领导、巩固拓展脱贫攻坚成果、加强区域协作、推进乡村振兴4项内容12个指标)和工作创新情况。
(3)中央单位定点帮扶工作成效考核评价主要考核评价组织领导、选派挂职干部、促进乡村振兴、工作创新4个方面18项内容。
附件下载:
扫一扫在手机上查看当前页面